基于KubeEdge的边缘节点分组管理设计与实现

鲍玥&张逸飞 | 2022-08-26

KubeEdge 1.11版本提供了“边缘节点分组管理”新特性,抽象出了跨地域的应用部署模型。该模型将边缘节点按地区划分为节点组,并将应用所需资源打包成一个整体在节点组上进行部署,降低了边缘应用生命周期管理的复杂度,有效减少运维成本。

1. 边缘应用跨地域部署面临的挑战

边缘应用跨地域部署示意图
图1 边缘应用跨地域部署示意图

在边缘计算场景中,边缘节点通常分布在不同的地理区域,这些区域中的节点有着计算资源、网络结构和硬件平台等属性上的差异。如图1所示,边缘节点部署在杭州、北京和上海等地域,各地域边缘节点的规模不同,不同地域网络不互通,以及不同区域镜像仓库也是不同的,如北京的节点无法通过IP直接访问其他区域的节点。因此在部署边缘应用的时候,通常需要为每个这样的地理区域维护一个Deployment,对于资源少的区域减少副本数量,对于局域网中的节点需要把镜像地址改为本地镜像仓库的地址,同样也需要为每个地区管理单独的Service资源,来解决跨地域节点之间的访问问题。然而随着地理区域和应用数量的增长,对应用的管理会变得越来越复杂,运维成本也随之增加。基于以上背景,KubeEdge提供了边缘节点分组管理能力,来解决在跨地域应用部署中运维复杂度的问题。

2. 边缘节点分组管理设计与实现

边缘节点分组整体概览
图2 边缘节点分组整体概览

如图2所示,边缘节点分组特性的整体设计图,主要由节点分组、边缘应用和流量闭环三个部分的内容组成,下面会就以上各个部分详细展开。

2.1 节点分组(NodeGroup)

节点分组示例
图3 节点分组示例

根据边缘节点的地理分布特点,可以把同一区域的边缘节点分为一组,将边缘节点以节点组的形式组织起来,同一节点同时只能属于一个节点组。节点分组可以通过matchLabels字段,指定节点名或者节点的Label两种方式对节点进行选择。节点被包含到某一分组后,会被添加上apps.kubeedge.io/belonging-to:nodegroup的Label。

2.2 边缘应用(EdgeApplication)

边缘应用EdgeApplication的组成
图4 边缘应用EdgeApplication的组成

边缘应用用于将应用资源打包,按照节点组进行部署,并满足不同节点组之间的差异化部署需求。该部分引入了一个新的CRD: EdgeApplication,主要包括两个部分:

  1. Workload Templates。主要包括边缘应用所需要的资源模板,例如Deployment Template、Service Template和ConfigMap Template等;
  2. WorkloadScopes。主要针对不同节点组的需求,用于资源模板的差异化配置,包括副本数量差异化配置(Replicas Overrider)和镜像差异化配置(Image Overrider),其中Image Overrider包括镜像仓库地址、仓库名称和标签。

对于应用主体,即Deployment,会根据Deployment Template以及差异化配置Overrider生成每组所需的Deployment版本,通过调整nodeSelector将其分别部署到指定分组中。对于应用依赖的其他资源,如ConfigMap和Service,则只会在集群中通过模板创建一个相应的资源。边缘应用会对创建的资源进行生命周期管理,当删除边缘应用时,所有创建的资源都会被删除。

2.3 流量闭环

流量闭环示意图
图5 流量闭环示意图

通过流量闭环的能力,将服务流量限制在同一节点组内,在一个节点组中访问Service时,后端总是在同一个节点组中。当使用EdgeApplication中的Service Template创建Service时,会为Service添上service-topology:range-nodegroup的annotation,KubeEdge云上组件CloudCore会根据该annotation对Endpoint和Endpointslice进行过滤,滤除不在同一节点组内的后端,之后再下发到边缘节点。

此外,在下发集群中默认的Master Service “Kubernetes”所关联的Endpoint和Endpointslice时,会将其维护的IP地址修改为边缘节点MetaServer地址,用户在边缘应用中list/watch集群资源时,可以兼容K8s流量访问方式,实现无缝迁移和对接。

3. 实现原理与设计理念

在这个部分,我们会分享一下边缘节点分组管理特性的设计理念,并结合KubeEdge整体架构,详细介绍一下我们的实现原理。

设计理念
图6 设计理念

我们希望给用户提供一个统一的运维入口,原本我们需要维护各个地区的Deployment,如果需要进行增删改查操作,我们需要对每个地区的Deployment都执行一遍相同的操作,不仅增加了运维成本,还容易引入人为操作的错误。边缘节点分组管理特性通过引入EdgeApplication CRD,统一了Deployment等资源的运维入口。

另外我们需要提供更大的扩展可能性,在内部实现中,我们统一使用了Unstructured结构,降低与特定资源的耦合度,方便后续添加其他资源。另外为了不干涉原生资源和流程,我们降低与Kubernetes Reconciliation的耦合度,可以保证Deployment等资源操作过程的原生性。

节点组和边缘应用实现
图7 节点组和边缘应用实现

在边缘节点分组管理特性中,我们引入了两个CRD,分别是节点组NodeGroup和边缘应用EdgeApplication。在NodeGroup Reconciliation中,NodeGroup Controller用于监听NodeGroup CRD的变化,并对节点的apps.kubeedge.io/belonging-to:nodegroup Label进行增删改等操作,同时,加入节点组的节点,会上报状态到NodeGroup CRD中,我们就可以通过查询NodeGroup直接查看节点组内所有节点的状态。

EdgeApplication Reconciliation与NodeGroup Reconciliation类似,由EdgeApplication Controller来监听EdgeApplication CRD的变化,对相应资源进行增删改等操作,同时对应资源会上报状态到EdgeApplication CRD中。

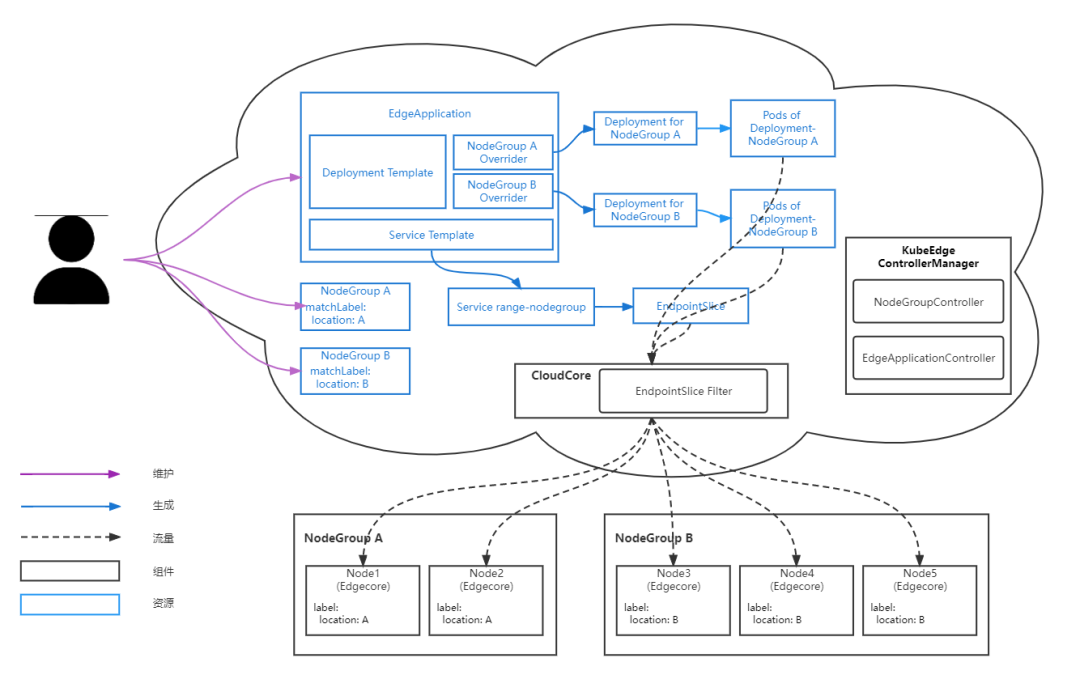
整体架构
图8 整体架构

如图8所示,是最终的整体架构图。在边缘节点分组管理特性中,我们引入了新的组件ControllerManager,其中包括了刚才我们介绍的NodeGroup Controller和EdgeApplication Controller,在CloudCore中引入了新的模块EndpointSlice Filter,用于实现流量闭环的能力。

图中蓝色区域是前面已经介绍了的节点分组和边缘应用的内容,在这里再重点介绍一下Service Template实现流量闭环能力的过程。首先在EdgeApplication CRD中加入Service的模板,在创建边缘应用时,Service range-nodegroup资源也会随之生成,同时控制面会自动为其创建EndpointSlice。EndpointSlice会通过KubeEdge的云边通道下发到边缘节点,CloudCore中的EndpointSlice Filter会进行过滤,保证下发到同一节点组内的边缘节点,由此可以保证边缘上的客户端访问始终在一个节点组内。

对于用户来说,图8中紫色的线表达了用户需要维护的资源。首先用户需要维护NodeGroup,来管理节点组中的节点;其次,用户需要维护EdgeApplication资源,通过EdgeApplication来实现对各个地域边缘应用的生命周期管理。

4. 发展规划

目前KubeEdge社区已经实现了Deployment、Service和ConfigMap等资源的打包以及流量闭环的能力,并且支持资源的部分状态收集;未来将继续拓展边缘节点分组的能力,实现边缘网关,支持StatefulSet等更多资源,逐步完善应用状态收集,并在Kubectl中支持更友好的资源展现形式。欢迎大家能够加入KubeEdge社区,一起完善与增强KubeEdge边缘节点分组等方面的能力。

本文作者:

KubeEdge社区Member:华为云 鲍玥 ; 浙江大学SEL实验室 张逸飞